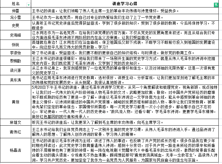
2021年5月20日下午,伟德国际1946党委召开了专题党史学习教育辅导报告会。师范教师党支部、体育教师党支部组织全体教师党员和教师代表参加了会议。
会上,大家认真听取了老党员王江水同志以《品读毛主席诗词 学习党的历史》为题的辅导报告,通过对毛泽东同志在革命不同阶段的诗词解读,从另一个角度领会伟人的家国情怀和共产党人不朽的精神。
报告会结束后,师范教师党支部、体育教师党支部分别组织全体党员同志交流党史学习心得,纷纷分享了学习收获与体会。
师范教师党支部书记黄琼:“每一次党史学习都是一次小小的进步,都会警示自己不忘初心,牢记使命。‘数风流人物,还看今朝’,学毛泽东诗词,更要学毛泽东精神,做好红色基因的践行者和传承人。”
师范教师党支部黎婉勤同志:“王江水同志的讲座很精彩,给我们带来了一种别开生面的党史学习方式,就是从伟人毛泽东的诗词中挖掘党史故事。既欣赏了伟人诗词和书法,又学到了党的历史知识。”

体育教师党支部赵涛同志:“王江水同志以讲、歌、快板、视频相结合的形式让我们感受不一样的党课。在工作学习生活中,我们也要充分开动脑筋,结合我们实际情况,让教学与思政有趣巧妙融合起来。”
体育教师党支部潘荣远同志:“王江水同志的党史学习辅导报告让我从思想到灵魂都接受了中国共产党最先进的思想、最伟大的理想和最崇高的事业洗礼。让我更清楚地认识到,只有在中国共产党的领导下,坚持走建设中国特色社会主义道路,才能发展中国,才能实现中华民族的伟大复兴。”


(撰稿:黄琼、张维达;一审:萧炽成;二审:陈嘉倩;三审:张伟林)
